奈飞工厂_奈飞工厂4K高清美剧在线看

当前位置: 主页 >>校园传真>>正文
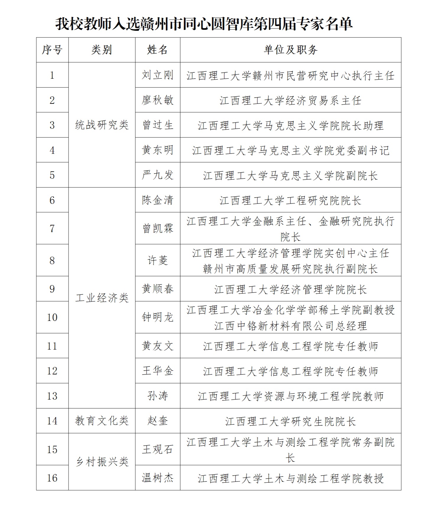
奈飞工厂 16名教师入选赣州市同心圆智库第四届专家
日期:2024年05月08日 12:46  点击次数:

本网讯  近日,赣州市委统战部下发了《关于公布刘立刚等100位同志为赣州市同心圆智库第四届专家的通知》,奈飞工厂 刘立刚、廖秋敏、曾过生等16名教师入选赣州市同心圆智库第四届专家,其中党外代表人士10名。

据了解,赣州市同心圆智库自2017年成立以来,为市委、市政府决策提供了有益参考,为建设革命老区高质量发展示范区做出了积极贡献,是以党外知识分子为主体的统一战线智库。此批同心圆智库专家共100人,涵盖统战研究类、工业经济类、科技创新类、医疗卫生类、教育文化类、乡村振兴类、社会法治类等行业。

(文/成丽娟  编辑/汤梦莹)




上一条:吉安县来校开展校地合作对接活动
下一条:奈飞工厂 举办实验室安全与测试技术培训会

扫描二维码分享
相关推荐:
读取内容中,请等待...

Copyright © 奈飞工厂_奈飞工厂4K高清美剧在线看 All Rights Reserved

                                                                                学校地址:  

                                                                                      [赣州-三江校区(东园、西园)]江西省赣州市客家大道1958号  邮编:341000  

                                                                                      [赣州-红旗校区]江西省赣州市红旗大道86号  邮编:341000

                                                                                      [南昌-南昌校区]江西省南昌市昌北开发区双港东大街1180号  邮编:330013


   移动版    赣ICP备05001230号-1     赣公网安备 36070202000070号